Město Vizovice je základním územně samosprávným celkem založeným na základě čl. 99 ústavního zákona č. 1/1993 Sb., Ústava České republiky, ve znění pozdějších předpisů. Základním právním předpisem pro činnost města Vizovice je zákon č. 128/2000 Sb., o obcích (obecní zřízení) ve znění pozdějších předpisů. Město Vizovice je součástí vyššího územního samosprávného celku – Zlínského kraje.
Nadřízeným správním orgánem při postupech podle správního řádu a daňového řádu je Krajský úřad Zlínského kraje. Dozorovým a kontrolním orgánem je ve vztahu k samostatné působnosti Ministerstvo vnitra, ve vztahu k působnosti přenesené Krajský úřad Zlínského kraje.
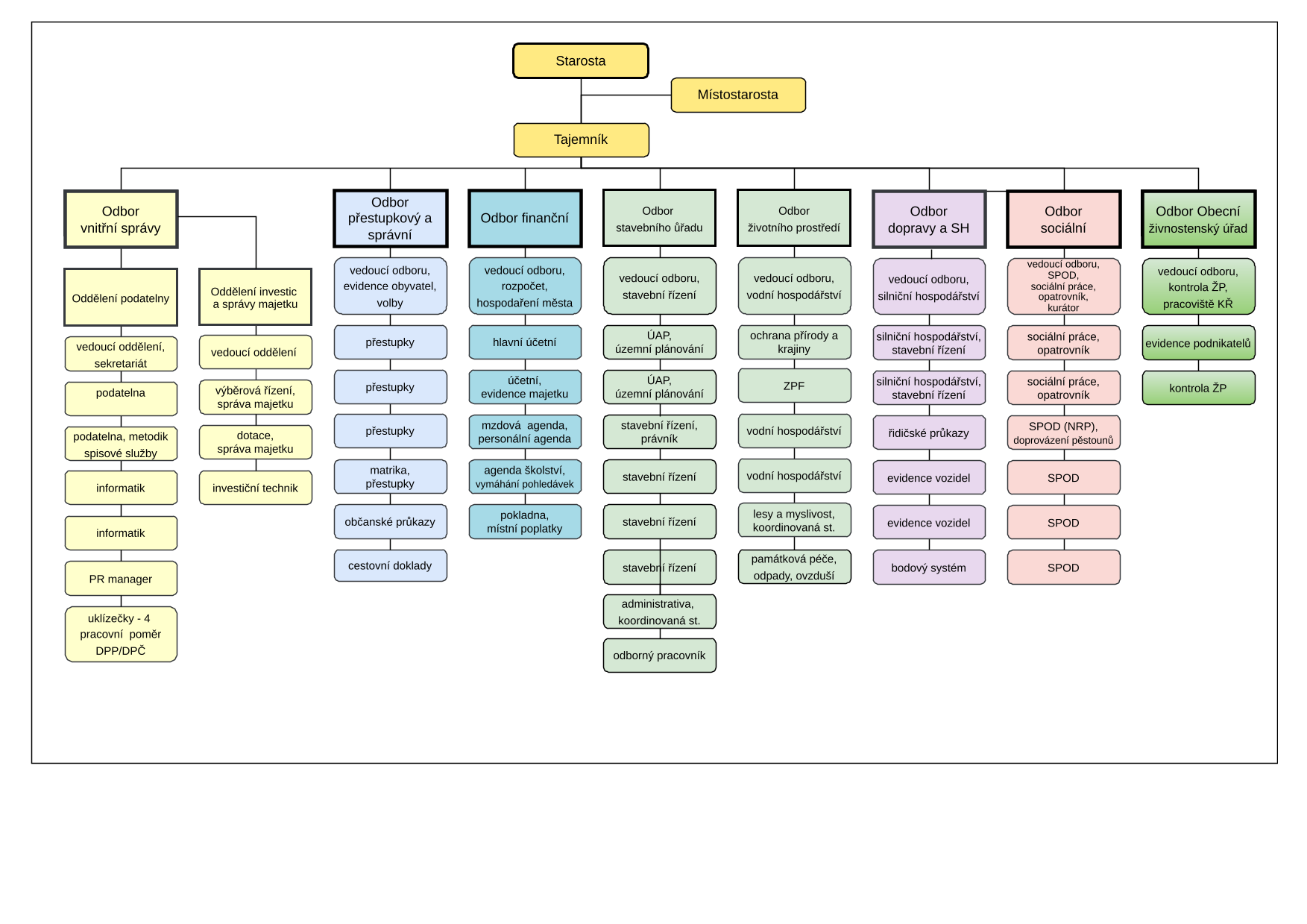
Město Vizovice je samostatně spravováno Zastupitelstvem města Vizovice, dalšími orgány jsou Rada města Vizovice, starostka, městský úřad a zvláštní orgány města.

Masarykovo náměstí 1007
763 12 Vizovice
Podatelna: 577 452 430
Podatelna: 777 471 101
E-mail určený k zasílání faktur: fakturace@mestovizovice.cz
E-mail: podatelna@mestovizovice.cz
WWW: www.mestovizovice.cz
ID Datové schránky: wwybt2j
KONTAKTY MĚSTSKÉHO ÚŘADU VIZOVICE
4.1 Kontaktní poštovní adresa
Masarykovo náměstí 1007
763 12 Vizovice
4.2 Adresa úřadovny pro osobní návštěvu
Masarykovo náměstí 1007
763 12 Vizovice
Nábřežní 993
763 12 Vizovice
4.3 Úřední hodiny
Úřední hodiny úřadu
|
pondělí |
8:00 – 11:30 |
12:30 – 17:00 |
|
úterý |
8:00 – 11:30 |
12:30 – 14:00 |
|
středa |
8:00 – 11:30 |
12:30 – 17:00 |
|
čtvrtek |
8:00 – 11:30 |
12:30 – 14:00 |
|
pátek |
8:00 – 11:30 |
12:30 – 14:00 |
Úřední hodiny podatelny
|
pondělí |
8:00 – 12:00 |
12:30 – 17:00 |
|
úterý |
8:00 – 12:00 |
12:30 – 14:00 |
|
středa |
8:00 – 12:00 |
12:30 – 17:00 |
|
čtvrtek |
8:00 – 12:00 |
12:30 – 14:00 |
|
pátek |
8:00 – 12:00 |
12:30 – 14:00 |
4.4 Telefonní čísla
Podatelna: 577 452 430
Podatelna: 777 471 101
KONTAKTY MĚSTSKÉHO ÚŘADU VIZOVICE
4.5 Adresa internetových stránek
4.6 Adresa podatelny
Masarykovo náměstí 1007
763 12 Vizovice
4.7 Elektronická adresa podatelny
4.8 Datová schránka
ID Datové schránky: wwybt2j
- bezhotovostní platbou na číslo účtu: 19-1406726359/0800 (Česká spořitelna, a.s.)
- poštovní poukázkou typu „A“ na výše uvedený účet
- v hotovosti nebo platební kartou na pokladně městského úřadu (Finanční odbor)
8.1 Seznamy hlavních dokumentů
Právní předpisy: https://sbirkapp.gov.cz/vydavatel/wwybt2j
Veřejnoprávní smlouvy na výkon přenesené působnosti
8.2 Rozpočet
Žádosti o informace ve smyslu zákona č. 106/1999 Sb., o svobodném přístupu k informacím, ve znění pozdějších předpisů
Pravidla pro poskytování informací a postupy při vyřizování žádostí o informace stanoví zákon č. 106/1999 Sb., o svobodném přístupu k informacím, ve znění pozdějších předpisů (dále jen „zákon č. 106/1999 Sb.“). Uvedený zákon je obecným právním předpisem, který upravuje podmínky svobodného přístupu k informacím s výjimkou těch, jejichž poskytování upravuje jiný právní předpis (např. zákon o právu na informace o životním prostředí, katastrální zákon).
Povinným subjektem ve smyslu zákona jsou územní samosprávné celky, jejich orgány, tzn. Město Vizovice a jeho orgány (zastupitelstvo města, rada města, starosta města, městský úřad, zvláštní orgány a organizační složky města).
Informací se pro účely tohoto zákona rozumí jakýkoliv obsah nebo jeho část v jakékoliv podobě, zaznamenaný na jakémkoliv nosiči, zejména obsah písemného záznamu na listině, záznamu uloženého v elektronické podobě nebo záznamu zvukového, obrazového nebo audiovizuálního.
Povinnost poskytovat informace se netýká dotazů na názory, budoucí rozhodnutí a vytváření nových informací. Žádost o informace může podat každá fyzická i právnická osoba.
Rada města Vizovice schválila dne 19. 12. 2022 usnesením č. 3/100/2022 Směrnici č. 1/2022 o poskytování informací podle zákona 106/1999 Sb., o svobodném přístupu k informacím, jíž svěřila pravomoc k vyřizování všech žádostí o informace vedoucí Odboru přestupkového a správního MěÚ Vizovice.
Žádost o informace lze podat ve smyslu zákona č. 106/1999 Sb.
Žádost o informaci se podává ústně v příslušné kanceláři úřadu, písemně či prostřednictvím sítě nebo služby elektronických komunikací příslušnému povinnému subjektu.
Možné způsoby zaslání žádosti:
- Na adresu Město Vizovice, Masarykovo nám. 1007, 763 12 Vizovice
- E-mailem přes elektronickou podatelnu podatelna@mestovizovice.cz
- Do datové schránky wwybt2j
Postup vyřízení žádosti:
Postup vyřízení žádosti je upraven Směrnicí č. 1/2022.
Opravné prostředky:
- Odvolání
- Proti rozhodnutí o odmítnutí žádosti nebo její části lze podat odvolání ve lhůtě 15 dnů ode dne doručení u orgánu, který napadené rozhodnutí vydal, nebo měl vydat (popř. ode dne marného uplynutí lhůty pro poskytnutí informace)
- Orgán, který rozhodnutí v prvním stupni vydal, předkládá odvolání ve lhůtě 15 dnů odvolacímu orgánu
- O odvolání rozhoduje Krajský úřad Zlínského kraje
Stížnost na postup při vyřizování žádosti o informace:
Žadatel může podat stížnost v případě, že nesouhlasí s postupem či způsobem vyřízením žádosti nebo stanovenou výší úhrady. Stížnost se podává ústně nebo písemně u povinného subjektu do 30 dnů ode dne doručení sdělení o způsobu vyřízení žádosti nebo ode dne uplynutí lhůty pro poskytnutí informace. O stížnosti rozhoduje nadřízený orgán do 15 dnů ode dne, kdy mu byla předložena.
Příjem a podání podnětů
Proti rozhodnutí Městského úřadu Vizovice lze podávat řádné a mimořádné opravné prostředky prostřednictvím příslušného odboru, který rozhodnutí vydal. O opravných prostředcích rozhoduje nadřízený orgán, kterým je Krajský úřad Zlínského kraje.
Opravné prostředky se podávají ve lhůtách a způsobem stanoveným obecnou úpravou správního řízení dle zákona č. 500/2004 Sb., správní řád, ve znění pozdějších předpisů, pokud nestanoví jiný postup zvláštní zákon. Ve vydaných rozhodnutích se uvádí poučení o opravném prostředku, které stanoví postup odvolatele.
Opravné prostředky
Opravný prostředek lze podat písemně nebo ústně do protokolu u příslušného odboru městského úřadu, který rozhodnutí vydal, nebo v elektronické podobě nebo prostřednictvím datové schránky dle zák. č. 300/2008 Sb., o elektronických úkonech a autorizované konverzi dokumentů, ve znění pozdějších předpisů.
Opravný prostředek učiněný písemně lze podat:
- poštou na adresu: Městský úřad Vizovice, Masarykovo nám. 1007, Vizovice
- osobně na podatelně Městského úřadu Vizovice
- v elektronické podobě (za podmínky, že je do 5 dnů potvrzeno, popřípadě doplněno písemně nebo ústně do protokolu nebo v elektronické podobě, je možné jej podat pomocí jiných technických prostředků, zejména prostřednictvím veřejné datové sítě bez použití podpisu)
- prostřednictvím datové schránky – ID datové schránky wwybt2j
- prostřednictvím e- podatelny (podání musí být opatřeno uznávaným elektronickým podpisem. Pokud podání není opatřeno elektronickým podpisem, je nutné do 5 dnů doručit podepsané podání na podatelnu Městského úřadu Vizovice)
Řádné opravné prostředky:
Odvolání
Odvolání je řádným opravným prostředkem proti rozhodnutí vydanému příslušným odborem Městského úřadu Vizovice. Odvolání musí mít předepsané náležitosti. Musí z něj být především patrné, kdo jej podává, proti kterému rozhodnutí směřuje, v jakém rozsahu ho napadá a v čem je spatřován rozpor s právními předpisy nebo nesprávnost rozhodnutí nebo řízení, jež mu předcházelo. Odvolání proti vydání rozhodnutí se podávají prostřednictvím toho odboru městského úřadu, který napadené rozhodnutí ve správním řízení vydal, a to ve lhůtě uvedené v poučení tohoto rozhodnutí a za podmínek stanovených v zákoně, na jehož základě bylo příslušné rozhodnutí vydáno.
Odpor
Odpor je řádným opravným prostředkem proti příkazu vydanému příslušným odborem Městského úřadu Vizovice. Odpor je možné podat do 8 dnů ode dne oznámení příkazu. Podáním odporu se příkaz ruší a řízení pokračuje. Odpor se podává u odboru Městského úřadu Vizovice, který příkaz vydal.
Mimořádné opravné prostředky:
Proti pravomocnému správnímu rozhodnutí lze dále uplatnit mimořádné opravné prostředky. Účastník řízení může podat podnět k přezkumnému řízení, podat žádost o obnovu řízení, případně žádost o vydání nového rozhodnutí. Podmínky pro uplatnění těchto opravných prostředků stanoví správní řád, pokud zvláštní zákony nestanoví jiný postup. Způsob podání mimořádného opravného prostředku Městského úřadu Vizovice je shodný jako v případě podání odvolání.
Jednotlivé popisy úkonů orgánů veřejné moci naleznete Portál veřejné správy (portal.gov.cz)
11.1 Nejdůležitější používané předpisy
Ústavní zákon č. 1/1993 Sb., Ústava České republiky, ve znění pozdějších předpisů
Zákon č. 222/2016 Sb., o Sbírce zákonů a mezinárodních smluv a o tvorbě právních předpisů vyhlašovaných ve Sbírce zákonů a mezinárodních smluv
Zákon č. 128/2000 Sb., o obcích (obecní zřízení), ve znění pozdějších předpisů
Zákon č. 314/2002 Sb., o stanovení obcí s pověřeným obecním úřadem, ve znění pozdějších předpisů
Zákon č. 553/1991 Sb., o obecní policii, ve znění pozdějších předpisů
Zákon č. 500/2004 Sb., správní řád, ve znění pozdějších předpisů
Zákon č. 280/2009 Sb., daňový řád, ve znění pozdějších předpisů
Zákon č. 255/2012 Sb., o kontrole (kontrolní řád), ve znění zákona č. 183/2017 Sb.
Zákon č. 634/2004 Sb., o správních poplatcích, ve znění pozdějších předpisů
Zákon č. 106/1999 Sb., o svobodném přístupu k informacím, ve znění pozdějších předpisů
Zákon č. 300/2008 Sb., o elektronických úkonech a autorizované konverzi dokumentů, ve znění pozdějších přepisů
Zákon č. 499/2004 Sb., o archivnictví a spisové službě a o změně některých zákonů, ve znění pozdějších předpisů + prováděcí vyhláška č. 259/2012 Sb.
Zákon č. 159/2006 Sb., o střetu zájmů, ve znění pozdějších předpisů
Zákon č. 251/2016 Sb., o některých přestupcích, ve znění zákona č. 178/2018 Sb.
Zákon č. 250/2016 Sb., o odpovědnosti za přestupky a řízení o nich, ve znění pozdějších předpisů
Zákon č. 491/2001 Sb., o volbách do zastupitelstev obcí a o změně některých zákonů, ve znění pozdějších předpisů + prováděcí vyhláška č. 59/2002 Sb.
Nařízení Evropského parlamentu a Rady (EU) 2016/679 ze dne 27. dubna 2016 o ochraně fyzických osob v souvislosti se zpracováním osobních údajů a o volném pohybu těchto údajů a o zrušení směrnice 95/46/ES (obecné nařízení o ochraně osobních údajů).
Zákon č. 218/2000 Sb., o rozpočtových pravidlech a o změně některých souvisejících, ve znění pozdějších předpisů
Zákon č. 250/2000 Sb., o rozpočtových pravidlech územních rozpočtů, ve znění pozdějších předpisů
Zákon č. 320/2001 Sb., o finanční kontrole ve veřejné správě a o změně některých zákonů (zákon o finanční kontrole) ve znění pozdějších předpisů
Zákon č. 420/2004 Sb., o přezkoumávání hospodaření územních samosprávných celků a dobrovolných svazků obcí, ve znění pozdějších předpisů
Zákon č. 563/1991 Sb., o účetnictví, ve znění pozdějších předpisů
Zákon č. 565/1990 Sb., o místních poplatcích, ve znění pozdějších předpisů
Zákon č. 541/2020 Sb. o odpadech, ve znění pozdějších předpisů
Zákon č. 134/2016 Sb., o zadávání veřejných zakázek, ve znění pozdějších předpisů
Zákon č. 84/1990 Sb., o právu shromažďovacím, ve znění pozdějších předpisů
Zákon č. 85/1990 Sb., o právu petičním, ve znění pozdějších předpisů
Zákon č. 262/2006 Sb., zákoník práce, ve znění pozdějších předpisů
Zákon č. 312/2002 Sb., o úřednících územních samosprávných celků a o změně některých zákonů, ve znění pozdějších předpisů
Odkaz na sbírku zákonů: https://www.e-sbirka.cz/
11.2 Vydané právní předpisy
V samostatné působnosti města jsou vydávány obecně závazné vyhlášky, v přenesené působnosti jsou vydávána nařízení.
Odkaz: https://sbirkapp.gov.cz/vyhledavani/pravni-predpisy
Vydávané právní předpisy jsou k nahlédnutí u vedoucí Oddělení podatelny v úředních hodinách Městského úřadu Vizovice.
12.1 Sazebník úhrad za poskytování informací
Sazebník úhrad za poskytování informací
12.2 Rozhodnutí nadřízeného orgánu o výši úhrad za poskytnutí informací
Žadatel může podat na postup při vyřizování žádosti o informaci stížnost, pokud nesouhlasí s výší úhrady sdělené žadateli písemně povinným subjektem před podáním informace nebo nesouhlasí s výší odměny za oprávnění užít informaci na základě licenční smlouvy. Stížnost lze podat písemně nebo ústně, a to u povinného subjektu. O stížnosti rozhoduje nadřízený orgán.
13.1 Vzory licenčních smluv
Vzor licenční smlouvy dle § 14 a zákona č. 106/1999Sb., o svobodném přístupu k informacím, ve znění pozdějších předpisů
13.2 Výhradní licence
V současné době nejsou pro Město Vizovice poskytnuty žádné výhradní licence podle § 14a odst. 4 zákona č. 106/1999 Sb., o svobodném přístupu k informacím, ve znění pozdějších předpisů.